← Devlog

13 Janvier 2026 - Front Controller v2 - Analyse/Conception

Première itération

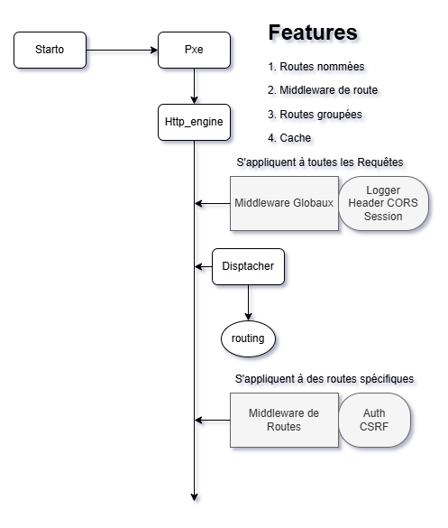
Je demande à Claude un exemple d'implémentation pour améliorer le Front Controller, initialement son développement était prévue en cinq phases.

J'analyse la proposition:

J'aime bien l'idée d'avoir pensé à implémenter des Middlewares Globaux et au niveau des routes. Mais je ne suis pas totalement convaincu par l'implémentation.

Par rapport à l'approche SOLID (uncle Bob o/):

Gemini 3 pro

Je demande à Gemini un point de vue critique sur l'implémentation avec un point de vue SOLID.

Encore une fois, je constate ici que les LLM/IA de google ont une capacité à présenter les notions de façons très "humaine". C'est agréable à suivre.


Ok, je dois encore travailler sur cette partie de code. Je me rend compte qu'en travaillant avec Claude, je peux accorder plus de temps à penser Architecture du Code, c'est très agréable.